What is TrustVault?

TrustVault serves as the cryptographic trust anchor within the pocketOne ecosystem, providing HSM-backed PKI and key management infrastructure for the European digital identity landscape. Our platform delivers advanced cryptographic services including PKI-as-a-Service, Tokenization-as-a-Service, and Homomorphic Encryption capabilities.

As a backend trust fabric, TrustVault integrates seamlessly with identity wallets like idGuard and orchestration platforms such as proConsul, delivering enterprise-grade cryptographic services aligned with GDPR and eIDAS 2.0 requirements.

Core Capabilities

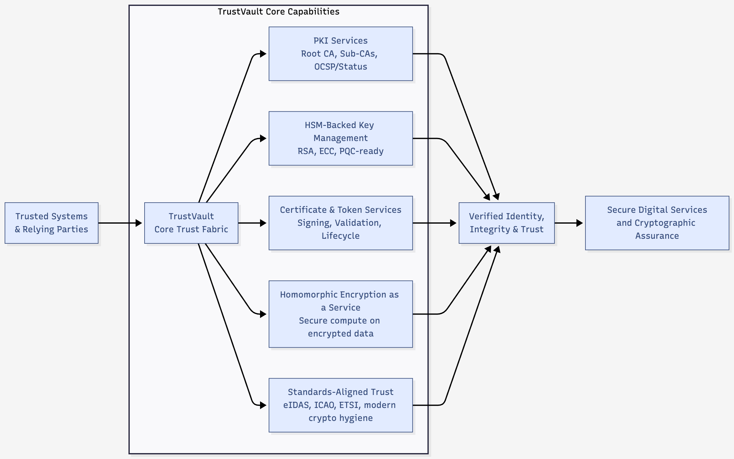
TrustVault Core Capabilities Architecture

PKI & Certificate Services

Complete certificate lifecycle management including issuance, renewal, and revocation for TLS/SSL, client authentication, and document signing. Our PKI infrastructure supports both traditional and modern trust architectures.

HSM-Backed Key Management

Keys are generated, stored, and managed exclusively within certified Hardware Security Modules, ensuring cryptographic material never exists in unprotected memory. Full lifecycle support from creation through secure destruction.

Modern Algorithm Support

Support for RSA and Elliptic Curve Cryptography (ECC) with architectural preparation for Post-Quantum Cryptography (PQC) algorithms. Our cryptographic agility ensures readiness for evolving security requirements.

Integration & Interoperability

Designed to integrate with digital identity wallets, verifiable credential platforms, enterprise systems, and government trust services through standard protocols including PKCS#11, REST APIs, and KMIP.

Why Choose TrustVault

🔒 Hardware Security Modules

Utimaco CryptoServer integration with FIPS 140-2 Level 3 certification ensures maximum protection for cryptographic keys.

🇪🇺 European Focus

GDPR-aligned infrastructure designed specifically for EU digital identity requirements and eIDAS 2.0 compliance.

âš¡ Cryptographic Agility

Support for RSA, ECC, and architectural readiness for post-quantum cryptography as standards mature.

📊 Complete Auditability

Comprehensive logging and audit trails for all cryptographic operations and certificate lifecycle events.

Ready to Build on Trust?

Contact us to discuss how TrustVault can provide the cryptographic foundation for your digital identity or trust services platform.

Get in Touch